Periodic Properties¶
Group: column; Period: row
Atomic Radius¶
- The radius of the ions of an element: increases with increasing number of electrons
- The radius of ions or atoms, with the same number of electrons: increases with decreasing nuclear charge
Atomic Radii of Main Group Elements (in pm = 10 m)¶

The sum of two of these atomic radii corresponds to the length of a single bond between the atoms. Elements in red do not form bonds.
Ionic Radii of Main Group Elements (in pm)¶

The distance between ions in an ionic solid is the sum of the associated ionic radii. Elements not shown do not form ionic solids.
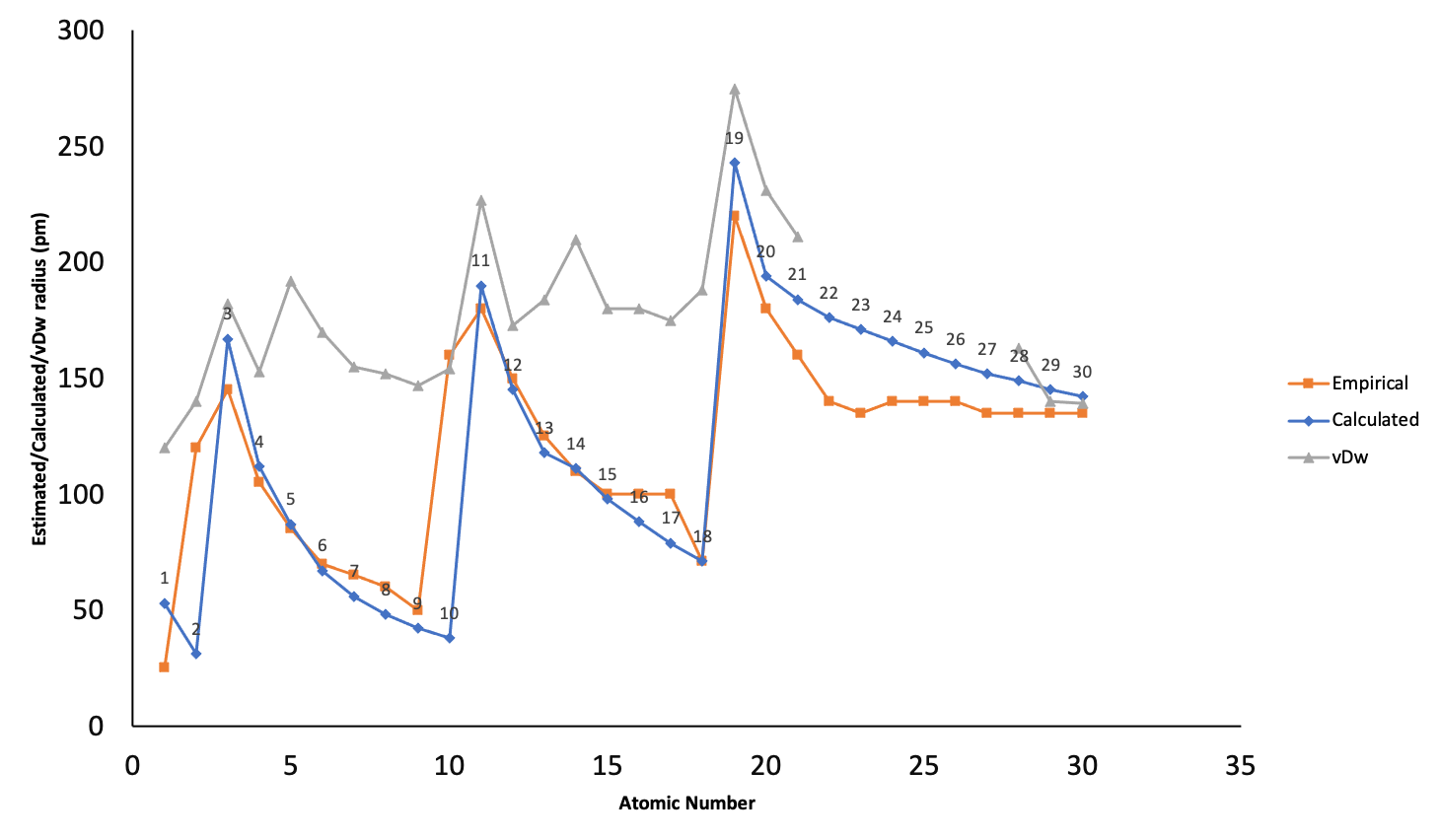
Empirical vs Calculated¶

Ionization Energy¶
| Name | Symbol | Unit |
|---|---|---|
| the nth ionization energy, the energy needed to eject the nth electron from an atom in gas form | l_n | J / \frac{kJ}{mol} |
First Ionization Energies of Main Group Elements (in \frac{kJ}{mol})¶

- X+ has a higher ionization energy than X
Exceptions¶
- Group 2 elements have a higher ionization energy than G13
- G15 elements have a higher ionization energy than G16
Electron Affinity¶
| Name | Symbol | Unit |
|---|---|---|
| Electron Affinity, the energy change when an gas phase atom gains an electron (negative: release energy, positive: require energy) | A_1 | J / \frac{kJ}{mol} |
- Noble gas atoms are excluded in this trend, they have positive electron affinity
- Be and Mg have positive electron affinity because of filled subshell effect
- N has positive electron affinity because of half-filled subshell effect
Electron Affinities of Main Group Elements (in \frac{kJ}{mol})¶

Electronegativity¶
Tendency of an atom to pull on bonding electrons
Electronegativities of the Main Group and Elements and Transition Metals¶

Chemical Properties¶
The chemical properties of an element depends on its number of valence electrons and its effective nuclear charge.
- Metal Oxides are basic or amphoteric:
- G1 and G2 oxides except beryllium oxide produce basic solutions when dissolved in water
- Other metal oxides (beryllium, aluminum, zinc and ion) are amphoteric (can dissolve in both acid and base solutions but not water)
- Exception: CaO is slightly soluble in water
Last update:
September 24, 2021
Created: September 19, 2021
Created: September 19, 2021