Skills¶
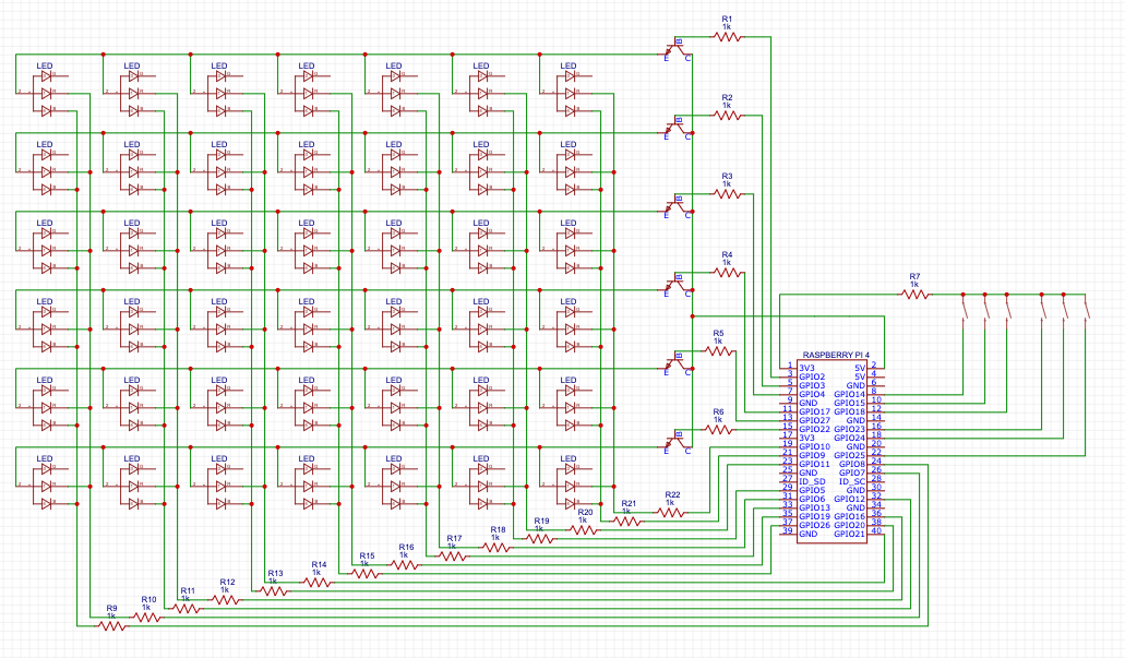
Circuit Design¶
In this project, I designed circuit schematics in EazyEDA.

Soldering¶
Due to time constrains, I need to hand solder all 500 places to create the circuit. In the final board, I have as much as 4 layers of copper wires going across each other.

Programming¶
Our product is controlled by a raspberry pi located at the base, running a python program I wrote.

Last update:
April 12, 2022
Created: April 12, 2022
Created: April 12, 2022